



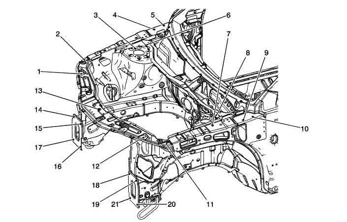
Контрольные кузовные размеры для CHEVROLET Captiva (С140) для короткого (С105) и длинного (С100) кузовов
- Из заводского руководства по ремонту CHEVROLET Captiva Body Repair Manual, в том числе диагональные размеры проемов кузова и контрольные точки для восстановления геометрии кузова Шевроле Каптива.
Файлы
CHEVROLET_Captiva_C140_ С105_2011_plant.pdf
CHEVROLET_Captiva_C140_Long С100_2011_plant.pdf
Обратите внимание: все файлы многостраничные.
В галереи товара представлены эскизы изображений уменьшенного объема.
Покупателю высылаются PDF файлы исходного качества.