









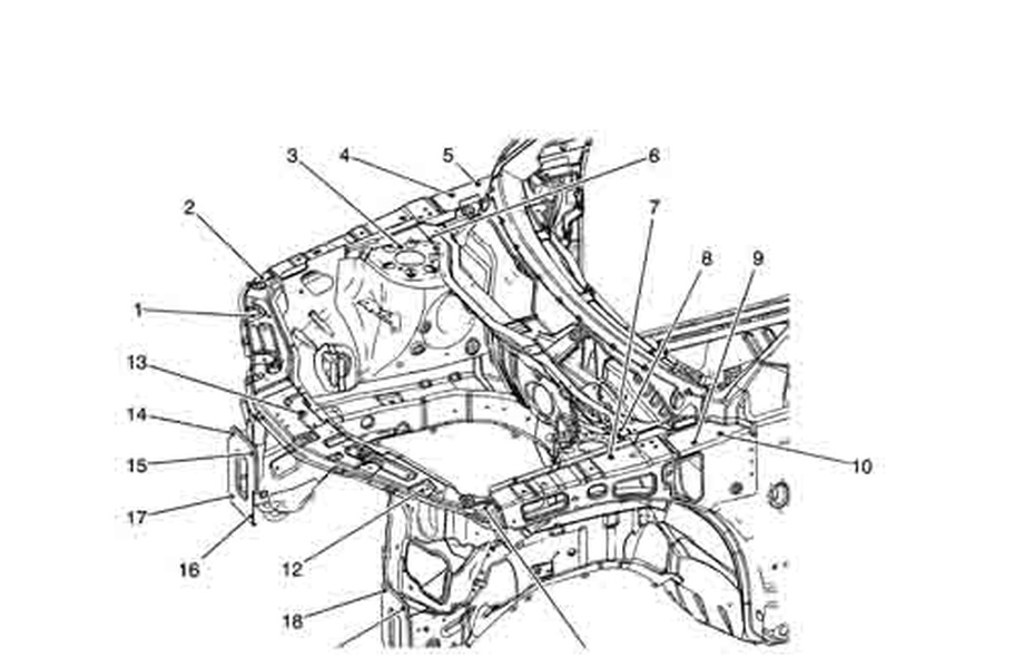
Контрольные кузовные размеры из официального руководства по ремонту кузова OPEL Antara 2007-2010-2017, в том числе диагональные размеры проемов кузова. Обратите внимание: информация довольно скудна. В галерее представлены ВСЕ имеющиеся чертежи.
Файлы
Opel_Antara_C100_(Long_Body)_2007-2017.pdf
Opel_Antara_C105_(Short_Body)_2007-2017.pdf
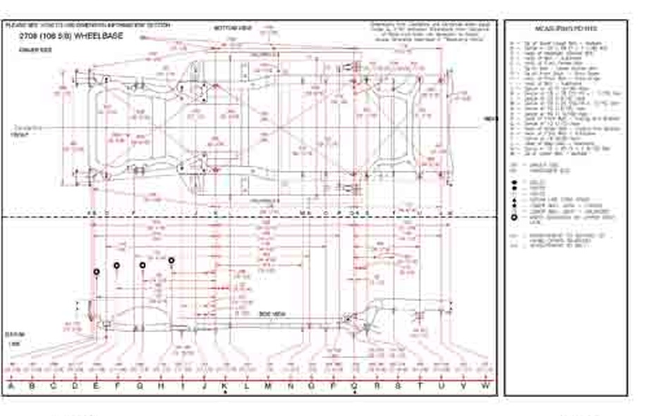
- Проекционные размеры с привязкой к стапелю.
Дополнительно приведены цветные фотографии мест расположения контрольных точек на реальном автомобиле.
Файл Opel_Antara_2007-stapel.PDF
- На рынке США автомобиль продавался как SATURN Vue 2007-2009. Размеры кузова, как проекционные, так и непосредственного измерения, в том числе диагональные размеры проемов кузова.
Файлы
2008_Saturn_VUE_2WD_AWD.pdf
2009_SATURN_Vue__4DR__2WD.pdf
2009_SATURN_Vue__4DR__AWD.pdf
2009_SATURN_Vue__Hybrid__4DR__2WD.pdf
Обратите внимание: все файлы многостраничные.
В галереи товара представлены эскизы изображений уменьшенного объема.
Покупателю высылаются PDF файлы исходного качества.